Sobre a Revista
Foco e Escopo
A Tecnia – Revista de Educação, Ciência e Tecnologia do IFG é uma publicação mantida pela Editora do Instituto Federal de Educação, Ciência e Tecnologia de Goiás (IFG), vinculada à Pró-Reitoria de Pós-Graduação (PROPPG-IFG). Destina-se a pesquisadores, professores da educação básica e superior, graduados e estudantes de pós-graduação, além de grupos de estudo e pesquisa com interesse em temas educacionais. A revista é um veículo permanente para o diálogo científico e educacional, com orientação pluralista e multidisciplinar. Seu objetivo é reunir trabalhos de pesquisadores de diversas áreas do conhecimento, promovendo a interação entre educação, ciência, tecnologia, cultura e sociedade. Publica textos inéditos, incluindo artigos, ensaios teóricos, resenhas, entrevistas e resumos de dissertações e teses, resultantes de pesquisas acadêmico-científicas.
Os conteúdos são organizados em quatro editorias: 1) Educação e Ensino; 2) Ciências Humanas e Sociais, Letras e Artes; 3) Ciências Agrárias, Biológicas e da Saúde; e 4) Ciências Exatas, da Terra e Engenharias. A revista aceita submissões de textos em português, espanhol e inglês. Mais informações sobre o foco das editorias estão disponíveis clicando AQUI.
Missão
A Tecnia – Revista de Educação, Ciência e Tecnologia do IFG procura promover o diálogo científico em educação, ciência e tecnologia por meio da publicação aberta, gratuita e contínua de trabalhos acadêmicos relevantes, que apresentem rigor, consistência e originalidade. Com abordagem pluralista e multidisciplinar, busca fomentar inter-relações entre educação, ciência, tecnologia, cultura e sociedade, consolidando-se como um espaço colaborativo para pesquisadores de diversas áreas do conhecimento.
Valores
São valores da Tecnia – Revista de Educação, Ciência e Tecnologia do IFG a pluralidade e multidisciplinaridade, o acesso aberto, o rigor e qualidade acadêmica, o diálogo entre educação, ciência, tecnologia, cultura e sociedade.
Objetivos
- Divulgar pesquisas de impacto em educação, ciência, tecnologia e áreas afins, promovendo a integração entre saberes.
- Publicar semestralmente trabalhos em formato eletrônico, garantindo regularidade, acessibilidade e gratuidade.
- Receber e publicar artigos, ensaios, resenhas, traduções e notas científicas nas editorias: Educação e Ensino; Ciências Humanas e Sociais, Letras e Artes; Ciências Agrárias, Biológicas e da Saúde; Ciências Exatas, da Terra e Engenharias.
- Ampliar a visibilidade e a citação das publicações, incentivando o compartilhamento em repositórios institucionais.
- Estimular inovação metodológica, diálogo crítico e diversidade linguística e editorial.
- Fomentar a produção científica e o desenvolvimento de novos estudos e pesquisas.
- Promover intercâmbio de ideias e conhecimento com instituições acadêmicas nacionais e internacionais.
- Valorizar os manuscritos publicados por meio de ampla divulgação, aumentando impacto, visibilidade e democratização da ciência.
Políticas de Seção
A Editoria de Educação & Ensino da revista Tecnia circunscreve a discussão sobre: os fenômenos educacionais; a formação, o trabalho e a profissionalização docente; as diversidades no campo educativo; as políticas públicas educacionais; o ensino nas diversas áreas do conhecimento; a epistemologia das pesquisas na área de educação e ensino e as práticas educativas a partir da dimensão político-pedagógica nos diversos níveis e modalidades de ensino. A editoria recebe trabalhos acadêmicos e científicos inéditos oriundos de pesquisas teóricas ou aplicadas em português, inglês e espanhol, sob a forma de artigo, resenha, tradução ou nota científica. A Editoria de Ciências Humanas e Sociais, Letras e Artes da revista Tecnia busca publicações cujos temas versem sobre: relações entre história, política e artes; construção dos espaços sociais; comunicação e ser social; ser humano e sociedade; organização social e política; história, filosofia, artes e formação social; literaturas e outras manifestações de arte; língua e seus fenômenos de expressão e representação. A Editoria aceita trabalhos acadêmicos e científicos inéditos no formato de artigos decorrentes de pesquisas teóricas e críticas aplicadas aos diversos objetos de pesquisa circunscritos aos temas aqui propostos. Também são aceitas resenhas, traduções e notas científicas. A submissão poderá ser feita em português, inglês e espanhol.
A Editoria de Ciências Agrárias, Biológicas e da Saúde da revista Tecnia inclui produções acadêmicas e científicas que abordem temáticas relacionadas a: Agricultura, Agronomia, Engenharia Florestal, Engenharia Agrícola, Zootecnia, Veterinária, Agroecologia, Engenharia de Alimentos e afins; Ciências biológicas, Ecologia, Ciências Biomédicas e Ciências Ambientais; Medicina, Enfermagem, Farmácia, Fisioterapia, Educação Física, Odontologia, Nutrição e afins, e interfaces entre as diferentes áreas. Aceita trabalhos científicos inéditos no formato de artigos e notas, com abordagem em ciência básica ou aplicada. Também são admitidas resenhas e traduções. A submissão poderá ser feita em português, inglês e espanhol.
A Editoria de Ciências Exatas e da Terra da revista Tecnia inclui inovações em Ciência da Computação, Engenharias, Geociências, Física e Astronomia, Matemática, Probabilidade e Estatística. Abrange problemas de modelagem, análise, implementações e aplicação de novas tecnologias. São aceitos trabalhos inéditos oriundos de pesquisas básicas, pesquisas aplicadas ou pesquisas estratégicas que conduzam a inovações de processo, melhorias tecnológicas com caráter multidisciplinar. São admitidas submissões de artigos, notas científicas, resenhas e traduções, podendo a submissão ser feita em português, inglês e espanhol.
Processo de Avaliação pelos Pares
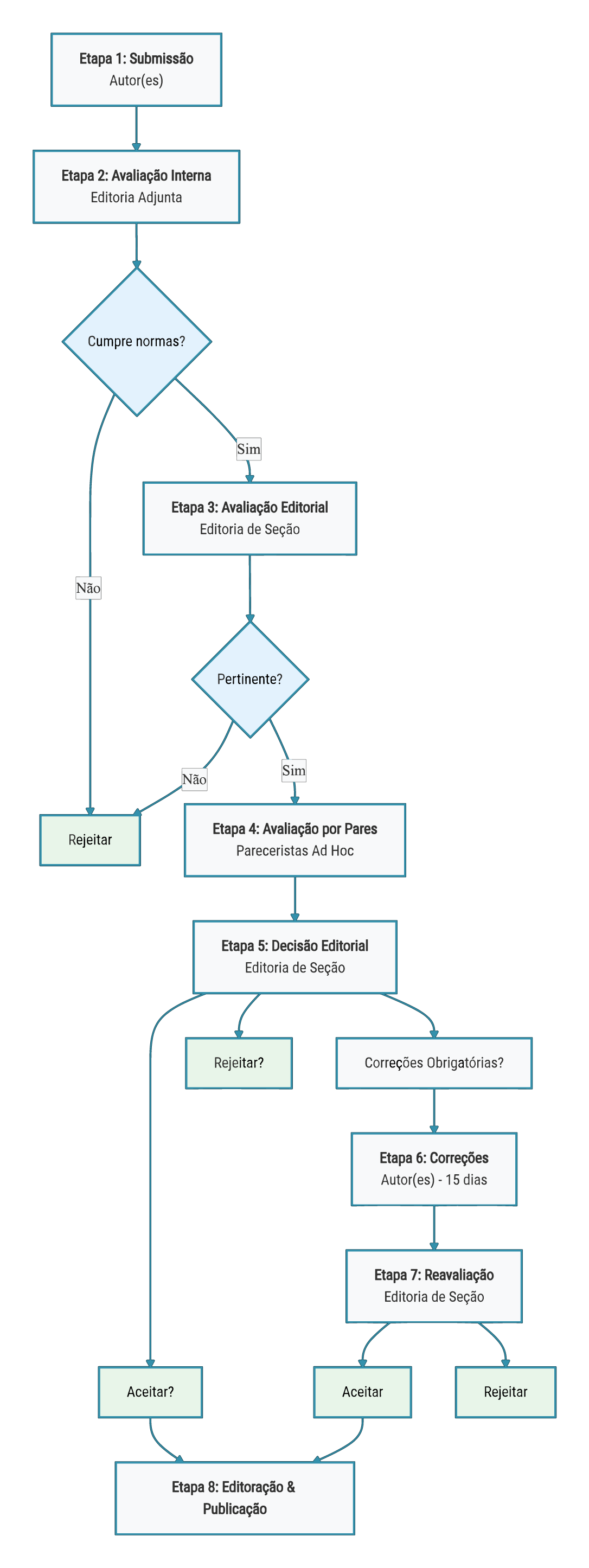
Na Tecnia – Revista de Educação, Ciência e Tecnologia do IFG a submissão de trabalhos é aberta a mestrandos, mestres, doutorandos e doutores. Graduados também estão autorizados a submeter, sob a condição obrigatória de que os trabalhos sejam produzidos em coautoria com pelo menos um autor que possua o título de mestre ou doutor, ou que esteja na condição de mestrando ou doutorando. Esta política visa aliar a inclusão acadêmica à garantia de maturidade científica na pesquisa submetida. Os manuscritos submetidos passam por um processo de avaliação rigoroso, composto por até oito etapas sequenciais, concebido para assegurar a qualidade, a originalidade e a relevância científica dos trabalhos publicados. O sistema operante é o de avaliação duplo-cego (double-blind review), onde a identidade dos autores e dos pareceristas é mantida em sigilo mútuo durante toda a fase de análise crítica.
O tempo médio total do processo, desde a submissão até a decisão editorial final, é de até 6 (seis) meses, sendo este prazo variável em função da disponibilidade e da celeridade dos pareceristas ad hoc convidados.
Etapa 1: Submissão
A primeira etapa é de responsabilidade exclusiva dos autores. Consiste no envio do manuscrito através do sistema da revista, com a observância estrita das Diretrizes para Autores e a utilização obrigatória do Template de Formatação fornecido. É fundamental que os autores garantam o anonimato do texto, removendo quaisquer elementos identificadores de suas propriedades e do corpo do manuscrito.
Etapa 2: Avaliação Interna (Desk Review)
Sob a responsabilidade da Editoria Adjunta, esta fase consiste em uma triagem administrativa e formal. O manuscrito é avaliado quanto ao atendimento integral das condições de submissão, diretrizes e ao foco/escopo da revista. Paralelamente, é submetido a ferramenta de verificação de similaridade para identificação de possíveis casos de plágio ou autoplágio. As decisões possíveis nesta etapa são: solicitar correções obrigatórias de caráter formal, encaminhar o manuscrito para a avaliação editorial subsequente ou rejeitá-lo sumariamente por não conformidade.
Etapa 3: Avaliação Editorial
Conduzida pelos Editores de Seção, esta avaliação incide sobre o mérito preliminar do trabalho. Os editores analisam a pertinência temática, a solidez metodológica e o alinhamento do manuscrito com as linhas da publicação. As decisões tomadas podem ser: solicitar correções obrigatórias de natureza conceitual ou metodológica, encaminhar o trabalho para a avaliação por pares (considerando-o apto para o crivo científico) ou rejeitá-lo por desalinhamento com o escopo da revista.
Etapa 4: Avaliação por Pares (Double-Blind Review)
Esta é a etapa central de avaliação de mérito científico. O manuscrito é enviado a, no mínimo, dois avaliadores externos (ad hoc), doutores com reconhecida competência na área e vinculados a instituição diferente da dos autores. O processo é conduzido em regime de duplo anonimato. Os pareceristas avaliam critérios como originalidade, consistência teórico-metodológica, relevância para a área e clareza textual. Eles podem recomendar correções obrigatórias, o aceite ou a rejeição do texto.
Etapa 5: Decisão Editorial Pós-Avaliações
Com base nos pareceres recebidos dos avaliadores ad hoc, os Editores de Seção tomam uma decisão consolidada. As possibilidades são: determinar correções obrigatórias pelo(s) autor(es), solicitar uma nova rodada de avaliações (em casos de pareceres muito divergentes ou quando alterações profundas foram sugeridas), aceitar o manuscrito ou rejeitá-lo.
Etapa 6: Correções Pós-Avaliação (Pelos Autores)
Caso sejam requeridas correções, os autores dispõem de um prazo máximo de 15 (quinze) dias para preparar e reenviar uma nova versão do manuscrito. Nesta versão, todas as alterações realizadas devem estar destacadas em cor vermelha. Além do texto revisado, os autores devem apresentar um documento de resposta aos pareceristas, explicando ponto a ponto como cada solicitação foi atendida ou, quando for o caso, justificando tecnicamente a não adoção de alguma sugestão.
Etapa 7: Decisão Editorial Pós-Correções
Na sequência do reenvio, os Editores de Seção assumem novamente a responsabilidade. Eles reavaliam o manuscrito, conferindo se as correções e os esclarecimentos fornecidos atendem satisfatoriamente às exigências dos pareceristas. A decisão final nesta fase é aceitar o artigo para publicação ou rejeitá-lo.
Etapa 8: Editoração e Publicação
Uma vez aceito, o manuscrito entra na fase de produção, sob a gestão da Editoria Assistente. Esta etapa inclui a diagramação, Preparação dos arquivos finais, Atualização de metadados no sistema e o artigo é publicado em sua versão final.
Observações importantes:
- A rejeição em qualquer etapa é definitiva, sem possibilidade de recurso. Após rejeição, aplica-se embargo de 3 meses.
- A decisão final de aceitação é sempre do/a Editor/a-Chefe ou Editor/a Adjunto/a. Um manuscrito pode retornar para correções obrigatórias no máximo duas vezes. Se não atendidas, a submissão será rejeitada.
- Toda comunicação ocorre pelo sistema OJS. O/a autor/a responsável deve acompanhar as notificações. O descumprimento de prazos pode resultar em rejeição.
- A revista permite-se introduzir ajustes de formatação e de editoração para viabilizar o processo de publicação.
- Os(As) autores(as) são responsáveis pela integridade científica do trabalho, garantindo sua originalidade, bem como pelo compromisso de não o enviar a outro meio de publicação enquanto estiver em processo de avaliação.
- Os membros da Equipe Editorial são instados a reafirmar o compromisso com a transparência nos processos de publicação e fazer o controle devido a fim de evitar a endogenia. Coerente com esse princípio, o percentual máximo, por ano, de autores do IFG será de no máximo 20%. A Equipe Editorial reserva-se o direito de postergar a publicação de artigos de autores do IFG, visando manter o princípio da diversidade regional e institucional nas suas publicações.
Avaliação duplo-anônimo
A fim de garantir a integridade da avaliação duplo-anônimo na Tecnia – Revista de Educação, Ciência e Tecnologia do IFG a submissão de arquivos a esta revista, aos(às) autores(as) compete verificar, ao carregar os documentos (Word ou PDF), se as medidas a seguir foram adotadas:
- Não inserir nome dos(as) autores(as) após o título do arquivo e não inserir nota de rodapé com a identificação de autoria. Esses dados, de acordo com o modelo de biografia fornecido pela Tecnia, devem ser inseridos no sistema como documento suplementar e também devem estar nos metadados da submissão.
- Caso haja autocitações, substituir o sobrenome pelo termo autor(a), seguido do ano. Ex.: (Autora, 2023), para citações indiretas, ou (Autora, 2023, p. 25-26), para citações diretas. Fazer o mesmo nas referências, sem identificar o trabalho. (Nas referências, a entrada deve ser grafada em maiúsculas, conforme NBR 623/2025).
- Apagar os dados de autoria nas propriedades do arquivo.
- No Word, clique em: Arquivo > informações > inspecionar documento > verificar se há problemas > remover tudo em [propriedades do documento e informações pessoais] > fechar > salvar.
- No Mac, acesse: Segurança > Remover informações pessoais das propriedades do arquivo ao salvar > Salvar.
- Nos arquivos em PDF, os nomes dos(as) autores(as) também devem ser removidos das Propriedades do Documento, encontradas na opção Arquivo no menu principal do Adobe Acrobat.
Fluxograma do Processo Editorial

Periodicidade
A Tecnia - Revista de Educação, Ciência e Tecnologia do IFG publica seus números com periodicidade semestral, comprometendo-se também com a publicação de dossiês, com temáticas específicas, conforme duas modalidades:1) Dossiê proposto pela equipe editorial e 2) Dossiê proposto pela comunidade científica. As submissões para os números regulares e dossiês ocorrem em fluxo contínuo.
direitos autorais
A Tecnia - Revista de Educação, Ciência e Tecnologia do IFG utiliza a licença do Creative Commons. Uma nova publicação de artigo publicado na Tecnia - Revista de Educação, Ciência e Tecnologia do IFG, de iniciativa de sua autoria ou de terceiros, fica sujeita à expressa menção da precedência de sua publicação nesse periódico, citando-se o volume e data dessa publicação. Autoras e autores que publicam na Tecnia - Revista de Educação, Ciência e Tecnologia do IFG concordam com os seguintes termos:
- O Conselho Editorial se reserva ao direito de efetuar, nos originais, alterações de ordem normativa, sintática, ortográfica e bibliográfica com vistas a manter o padrão culto da língua, respeitando, porém, o estilo da autoria. As provas finais poderão ou não ser enviadas à autoria.
- Autores mantém os direitos autorais e concedem à revista o direito de primeira publicação, com o trabalho simultaneamente licenciado sob a Licença Creative Commons Attribution (CC BY-NC até 2024 e CC BY 4.0 a partir de 2025).
- Autoras e autores têm autorização para assumir contratos adicionais separadamente, para distribuição não-exclusiva da versão do trabalho publicada nesta revista, exemplo: publicar em repositório institucional ou como capítulo de livro, com reconhecimento de autoria e publicação inicial na Tecnia - Revista de Educação, Ciência e Tecnologia do IFG.
- Autoras e autores têm permissão e são estimulados a publicar e distribuir seu trabalho online — em repositórios institucionais, página pessoal, rede social ou demais sites de divulgação científica.
Licença Creative Common 4.0 International (CC BY)
A partir da Edição v.10 n.1 (2025), a Tecnia – Revista de Educação, Ciência e Tecnologia do IFG passou a adotar a licença Creative Commons (CC-BY-4.0).
Protocolo de interoperabilidade
A Tecnia - Revista de Educação, Ciência e Tecnologia do IFG está hospedada na plataforma OJS/PKP e utiliza o protocolo de interoperabilidade Open Archives Initiative Protocol for Metadata Harvesting - OAI-PMH, disponível no link: https://periodicos.ifg.edu.br/tecnia/oai?verb=Identify
Histórico
A Tecnia - Revista de Educação, Ciência e Tecnologia do IFG é uma das mais antigas revistas em circulação das instituições que hoje compõem a Rede Federal de Educação Ciência e Tecnologia. Teve sua primeira edição publicada em Outubro de 1993 e, desde então, cumpre um importante papel na história da Instituição, testemunhando as transformações sofridas na produção acadêmica, na sociedade e na própria Instituição ao passar, em 1999, de Escola Técnica Federal (ETF) a Centro Federal de Educação Tecnológica (Cefet) e, em 2008, a Instituto Federal de Goiás (IFG). Nesse percurso retratou os anseios e as expectativas da comunidade interna e externa quanto a essas transformações, muitas vezes promovendo discussões antes que elas se efetivassem. Em seu surgimento, a Tecnia se propunha a ser um periódico de comunicação interna, com periodicidade anual e distribuição impressa, com foco nos projetos e informativos que estavam sendo desenvolvidos na então Escola Técnica Federal de Goiás (ETFG). A partir de 1996, com a alteração do Conselho Editorial, a Tecnia passa a ser publicada semestralmente, buscando dar vazão mais rapidamente às demandas apresentadas e adequar-se às novas normas para periódicos. Essa mudança editorial fez com que os números da revista fossem reiniciados. O mesmo ocorreu no ano 2000, devido à mudança de institucionalidade ocorrida no ano anterior, passando de Tecnia - Revista de Educação Tecnológica da ETFG para Tecnia - Revista de Educação Tecnológica do Cefet/Goiás. Além disso, a Tecnia passou, no período em que ela se manteve em circulação, por relevantes alterações, decorrentes, entre outras razões, das mudanças de gestão na Instituição, que acarretaram interrupções na produção da revista, o que explica a descontinuidade em sua numeração e a inexistência de edições em alguns anos.
Em 2016, a Tecnia – Revista de Educação, Ciência e Tecnologia do IFG passou por nova adequação, constituindo-se em uma publicação da Editora IFG, buscando inserir-se entre os periódicos científicos de alcance nacional e internacional, de periodicidade semestral, com caráter científico e multidisciplinar e em consonância com a ciência aberta. Também passou a adotar formatos de publicação exclusivamente em meio digital e políticas de boas práticas editoriais, visando ser um veículo permanente de diálogo científico e educacional, com orientação pluralista e multidisciplinar, com o objetivo de estimular e divulgar trabalhos de pesquisadores nas diversas áreas do conhecimento, fomentando as inter-relações entre educação, ciência, tecnologia, cultura e sociedade.





